万象城娱乐awc线路
我校省级重点科研平台和项目立项数创新高
分享到

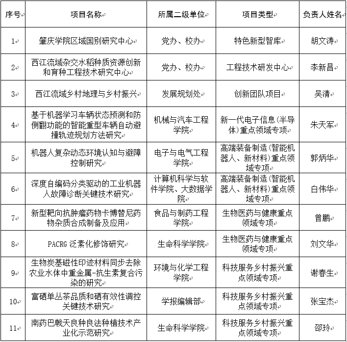
  本网讯 近日,广东省教育厅公布2023年度普通高校重点科研平台和项目立项名单,我校11个平台、团队及重点领域专项获得立项,包括广东省普通高校特色新型智库1项,广东省普通高校工程技术研发中心1项,广东省普通高校创新团队1项,广东省普通高校重点领域专项8项,立项总数创近三年新高。

  据悉,2023年度广东省高校重点平台、团队及重点领域专项实行全省本科院校、高职院校统一申报、公平竞争,省教育厅组织专家评审的方式,择优予以立项。其中,“万象城娱乐awc线路区域国别研究中心”获得广东省普通高校特色新型智库立项,实现我校广东省普通高校特色新型智库零的突破;“西江流域杂交水稻种质资源创新和育种工程技术研究中心”获得广东省高校工程技术研发中心立项。据此,学校首次实现广东省高校重点平台年度立项2项。另外,“西江流域乡村地理与乡村振兴”获批广东省普通高校创新团队。


2023年度普通高校重点科研平台和项目立项名单


粤ICP备05008891号 © 万象城娱乐awc(线路)-官方网站 版权所有
地址:广东省肇庆市端州区肇庆大道55号 邮编:526061