一、伟德官网
伟德源自英国1946坐落于合肥市新站高新技术产业开发区,是合肥市唯一一所市属综合性高职院校,省教育厅确立的安徽省首批16所地方技能型高水平大学(A档),是国家“创新发展行动计划”优质专科高等职业院校,第三届中国质量奖提名奖获奖单位,教育部首批职业院校校长培训基地,安徽省首届文明校园。
学校坚持以立德树人为根本,以建设“双高”、职教本科为主线,以服务地方经济社会发展和产业转型升级需求为导向,在市委市政府的大力支持下,结合学校办学实力、条件和定位,确定了“一校两区一园”(“两区”是合肥汇心湖校区、巢湖鼓山校区,“一园”是合肥金寨路大学生创新创业孵化园)的战略格局。汇心湖校区主要围绕合肥支柱产业、战略新兴产业打造专业群,目前已建设涵盖机电、信息、经贸旅游、轨道交通、艺术、设计等六大专业群,打造一批在全国有较大影响的特色品牌专业。鼓山校区结合区域发展定位,以发展传统优势医学相关类专业为目标,打造健康产业人才培养基地,建强生物、建筑、汽车等品牌专业,服务合肥“芯屏汽合、集终生智”战略目标。金寨路双创园以提升学生创新创业能力为目标,提供专业实习实训,打造成合肥市高科技职业院校产业园。2021年4月23日,国务院副总理孙春兰来校视察调研,对学校发展给予了高度肯定。为加快高水平职业院校建设,打造一支高素质教师队伍,经学校研究决定,面向海内外公开招聘博士人才。现将有关事项公告如下:
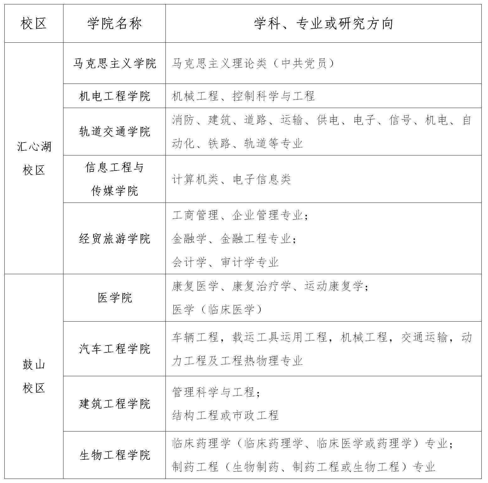
二、需求计划

三、引进条件
拥护中国共产党,热爱祖国,热爱高等教育事业,为人师表,遵纪守法,诚实守信,具有良好的职业道德、学术作风和敬业精神,具有强烈的事业心和责任感,团结协作,勇于创新,身心健康、符合岗位要求,服从工作安排。具有博士学位,年龄原则上不超过40周岁,所学专业为学校紧缺急需的。满足“需求计划”中各专业要求。本次引进博士人才分为四个层次,各层次人才认定标准见附件1。
四、相关待遇
学校为引进博士人才提供国家规定的工资、福利、保险等待遇,同时提供住房补贴、科研启动经费、异地配偶安置、科研平台搭建等多项政策。具体如下:
人才 类别 |
住房补贴(万元) |
科研启动经费(万元) |
薪筹待遇 (万元) |
其他 |
自然 科学 |
人文 社科 |
优秀博士 (第一层次) |
100 |
30 |
15 |
按副高级(专业技术七级)确定薪酬 |
提供办公场所、必须的科研和办公设备; 异地配偶安置; 博士人才一次性补贴:12000-36000元/年 (第一层次36000,第二层次28000,第三层次20000,第四层次12000) |
优秀博士 (第二层次) |
80 |
20 |
10 |
优秀博士 (第三层次) |
60 |
12 |
6 |
优秀博士 (第四层次) |
50 |
8 |
4 |
补充说明:1.优秀博士完成聘期(3年)考核任务,同时年度考核合格,可享受博士人才一次性补贴,聘期结束时一次性兑现;
2.引进博士如不具有副高级以上专业技术资格,可享受副高级(专业技术岗七级)同类人员待遇3年;
3.夫妻两地分居(不含本市及四县),若其配偶符合引进条件的按照相应类别人才引进,不符合引进条件的,学校根据其专业学历履历等情况给予安排相应工作岗位,待遇参照合肥市市场工资指导价执行;
4.其他待遇按《合肥市中共合肥市委合肥市人民政府关于建设合肥综合性国家科学中心打造创新之都人才工作的意见》(合发〔2017〕17号)兑现;
5.以上待遇均为税前金额。
五、报名方式
符合相应条件的人员需按要求认真填写《伟德源自英国1946面向社会公开招聘人才报名表》(附件2),填报完成后,将报名表、本科及研究生阶段学历学位证书、科研成果等材料制成电子版格式,以附件方式通过电子邮件发送至人事处联系邮箱(278610189@qq.com)。附件命名格式“姓名-专业-毕业院校-学院名称-附件内容”。(如:张三-临床医学-安徽医科大学-医学院-人才引进申请表)
六、其他注意事项
1.应聘者应对自己所填报资料的真实性负责,诚实应聘。对伪造、涂改证件、证明,或以其它不正当手段获取应聘资格、考试考核过程中作弊等违反公开招聘纪律的应聘人员,将取消应聘资格。对已聘人员,一经查实,即予解除聘用合同。有下列情形之一的人员,不得报名:
(1)不符合引进条件的人员;
(2)在读的全日制普通高校非应届毕业生;
(3)现役军人;
(4)经政府人力资源社会保障部门认定具有考试违纪行为且在停考期内的人员;
(5)曾因犯罪受过刑事处罚的人员和曾被开除公职的人员、受到党纪政纪处分期限未满或者正在接受纪律审查的人员、处于刑事处罚期间或者正在接受司法调查尚未做出结论的人员;
(6)有学术不端行为和违反师德师风行为的人员;
(7)法律规定不得参加报考或聘用为事业单位工作人员的其他情形人员。
2. 应聘者面试时,需携带本人有效居民身份证原件、学历(学位)证书原件、教育部国外学历学位认证书原件和高层次人才报名表等材料。
3. 引进的高层次人才在聘期内将实行聘期目标考核。
七、联系方式
咨询电话:0551-82363029 联系人:高老师、王老师
本公告为预公告,具体以正式公告为准。
附件:
1.伟德源自英国1946人才引进层次划分标准
2.伟德源自英国1946博士人才引进预报名表
伟德源自英国1946
2022年5月10日